Seamlessly transform target valuesSince mlforecast uses a single global model it can be helpful to apply some transformations to the target to ensure that all series have similar distributions. They can also help remove trend for models that canβt deal with it out of the box.
Data setup
For this example weβll use a single series from the M4 dataset.Local transformations
Transformations applied per series
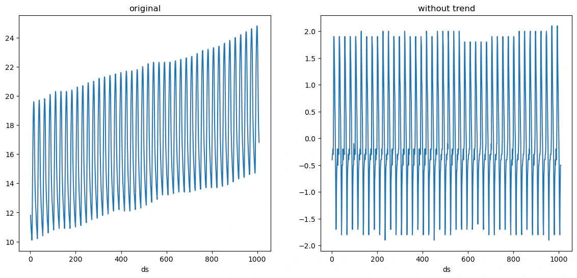
Differences
Weβll take a look at our series to see possible differences that would help our models.


LocalStandardScaler
We see that our series is random noise now. Suppose we also want to standardize it, i.e.Β make it have a mean of 0 and variance of 1. We can add the LocalStandardScaler transformation after these differences.

Global transformations
Transformations applied to all series
GlobalSklearnTransformer
There are some transformations that donβt require to learn any parameters, such as applying logarithm for example. These can be easily defined using theGlobalSklearnTransformer, which takes a scikit-learn
compatible transformer and applies it to all series. Hereβs an example
on how to define a transformation that applies logarithm to each value
of the series + 1, which can help avoid computing the log of 0.


Custom transformations
Implementing your own target transformationsIn order to implement your own target transformation you have to define a class that inherits from
mlforecast.target_transforms.BaseTargetTransform (this takes care of
setting the column names as the id_col, time_col and target_col
attributes) and implement the fit_transform and inverse_transform
methods. Hereβs an example on how to define a min-max scaler.
target_transforms argument.


